座機:027-87580888
手機:18971233215
傳真:027-87580883
郵箱:didareneng@163.com
地址: 武漢市洪山區魯磨路388號中國地質大學校內(武漢)
行業資訊2024年中國地熱能開發利用行業全景圖譜
文章來源:地大熱能 發布作者:前瞻網 發表時間:2025-02-06 14:32:19瀏覽次數:1000
行業概況
——地熱能定義及分類
地熱能(Geothermal Energy)是由地殼抽取的天然熱能,這種能量來自地球內部的熔巖,并以熱力形式存在。
地熱能是清潔的可再生資源,地熱資源賦存條件復雜。按照地質結構,地熱資源可分為淺層地熱、水熱型地熱、干熱巖型地熱三大類:
——地熱能開發利用形式
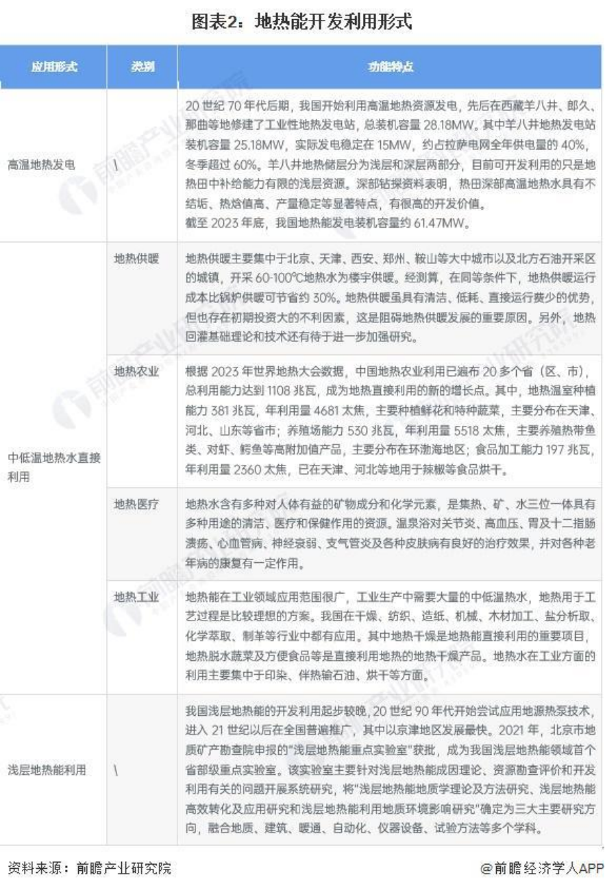
近年來,我國地熱能的開發利用發展加快,成效顯著。地熱能開發利用形式主要分為直接利用和間接利用,目前國內以直接利用為主。直接利用包括地熱供暖、地熱農業、地熱醫療、地熱工業、溫泉開發等形式,間接利用即地熱發電利用。
——產業鏈剖析
地熱能開發利用產業上游主要為材料/零部件生產,地質勘察、地熱工程設計、施工等;中游為地熱能開發利用,主要有地熱供暖項目運營、溫泉開發以及地熱發電等;下游主要是各類應用領域,包括民用、商業、工業等。地熱能開發利用產業鏈結構圖如下:
地熱能開發利用產業鏈上游主要有壓縮機、地源熱泵等核心零部件廠商以及其他零部件廠商,代表性廠商有偉星新材、公元股份、冰山冷熱、漢鐘精機、海立股份、盾安環境等;產業鏈中游則是地熱能開發利用運營商,主要有地大熱能、中石油、中石化、恒有源、開山股份等;產業鏈下游為民用領域、工業領域以及商業領域等。
行業發展歷程:進入高質量發展階段
在人類開發利用各類能源的過程中,地熱能逐漸得到世界各國的重視。自20世紀中葉以來,地熱能的開采使用成為了新能源領域的一個重點。中國地熱能產業發展歷程主要分為以下四個階段:
近年來,國家頒布多項政策法規支持我國地熱能的開發利用,明確了地熱能作為可再生能源在我國發電與供暖方面的重要地位,明確提出“十四五”期間探索深化地熱能開發利用。相關政策如下:
行業發展現狀
——地熱資源儲量豐富
根據中國地質調查局區域地熱調查成果顯示,中國大陸336個主要城市淺層地熱能年可采資源量折合7億噸標準煤,可實現供暖(制冷)建筑面積320億平方米,其中黃淮海平原和長江中下游平原地區最適宜淺層地熱能開發利用。大陸水熱型地熱能年可采資源量折合18.65億噸標準煤,埋深3000-10000m干熱巖型地熱能基礎資源量約為2.5×1025J(折合856萬億噸標準煤),其中埋深在5500m以淺的基礎資源量約為3.1×1024J(折合106萬億噸標準煤)。
注:注:淺層地熱、水熱型地熱為年可采量,干熱地熱為基礎資源量。
中國地熱資源十分豐富,利用方式以直接利用為主,地熱資源直接利用連續多年位居世界首位。根據2023年9月召開的世界地熱大會數據,截至2021年底,中國地熱能直接利用能力折合100.2吉瓦,連續多年位居世界首位。根據2024年5月發布的《中石化日報》數據,截至2022年底,中國地熱能直接利用能力折合為100.2吉瓦,與2021年持平。經初步核算,2023年中國地熱能直接利用能力折合約110.22吉瓦。
——中國地熱能間接利用情況分析
地熱發電方面,截至2020年底,全國地熱發電裝機容量為44.56MW;根據中國科學院院士王焰新表示,截至2022年底我國地熱發電裝機容量約53.45MW。
結合“十四五”對地熱發電的規劃,前瞻初步核算2023年中國地熱能發電利用裝機容量約61.47MW。
行業競爭格局
從中國地熱能開發利用產業鏈相關企業區域分布情況來看,北京、河北、江蘇、上海、浙江等地匯聚了較多的配套企業,產業聚集效應較好。北京地熱能開發利用代表性企業有中石化、中石油等;長三角區域有開山股份、雙良節能、漢鐘精機等產業鏈代表性企業;東北地區的遼寧和吉林也有冰山冷熱、長白山等代表性企業。
目前國內地熱能開發利用主要形式為地熱供暖。根據世界地熱大會數據,截至2021年底,我國地熱供暖(制冷)能力達到13.3億平方米,初步核算2023年約16.5億平方米。結合各公司公布的數據,2023年中國石化地熱供暖面積占比約為6.06%,位居行業第一;萬江集團和陸特新能占比分別為5.45%和5.21%。
行業發展前景及趨勢預測
——行業發展趨勢
未來,中國地熱能開發利用行業將呈現以下發展趨勢:
——直接利用發展前景:預計到2029年地熱能直接利用裝機容量達170.1吉瓦
基于政府規劃,前瞻預計2024-2029年中國地熱直接利用裝機容量年均復合增速約7.5%,到2029年有望達170.1吉瓦。
——發電利用發展前景:預計到2035年有望達181.44MW
展望未來,根據2021年9月國家發改委發布的《關于促進地熱能開發利用的若干意見》,到2025年,全國地熱能發電裝機容量比2020年翻一番,預計達90.72MW;到2035年,地熱能發電裝機容量再比2025年翻一番,有望達181.44MW。
上一篇 > 哈爾濱供熱企業用供熱護航第九屆亞冬會
下一篇 > 地熱能有望成為太陽能、風能等低碳能源的一個補充








